2016年11月22日,致力于亚太地区市场的**半导体元器件分销商---大联大控股宣布,其旗下友尚推出基于国际大厂器件的QC3.0+USB PD二合一Type-C车用充电器解决方案。

图示1-大联大友尚推出QC3.0+USB PD 二合一Type-C车用充电器解决方案系统架构图
该方案*高功率可达60W,采用MCU与开放式软件设计,能自动识别负载充电协议为QC3.0或USB PD,并共享一个Type-C接口,具有成本低,弹性大的优点。MCU采用市场应用*广的ARM Cortex M0系列,以大联大友尚代理的意法(ST Micro)STM32F030K6,搭配飞兆(Fairchild)FUSB302 Type-C控制器,与安森美(ON Semi)QC3.0识别IC NCP4371,电源控制芯片则采用安森美升降压(Buck-Boost)IC NCP81239。

图示2-大联大友尚推出QC3.0+USB PD二合一Type-C车用充电器解决方案线路图
Type-C是新一代的USB接口,正反都可以插,USB PD输出电压可提供5V、9V、12V、15V、20V等多种选择,功率*大可以达到100W电力,而且Type-C接口很细小,所以适合笔电、平板到手机,以至小小的周边产品都可以配备。而QC3.0乃是为手机量身打造,输出电压以每 200mV 为增量,于 3.6V 至 20V 的电压范围内,让手机选择*适合的电压与理想的充电电流,进而将电能损耗*小化、提升充电效率并改善热表现。因此友尚结合QC3.0与USB PD,推出单一Type-C接口输出的QC3.0+USB PD二合一车用充电器,让使用者可以方便的对手机、平板与笔记本电脑充电。

图示3-大联大友尚推出QC3.0+USB PD二合一Type-C车用充电器解决方案之MCU-STM32F030K6 features
本方案输入由汽车电池点烟座提供大功率电源,经由安森美的升降压电源转换控制芯片NCP81239驱动功率开关,以调节输出电压与电流。MCU负责识别、判断负载充电需求与控制升降压电源转换芯片,以输出负载所需的电源规格,采用的是意法STM32F030K6。MCU可直接连接Buck Boost IC内建的I2C bus来设定负载所需的输出电压值,电压设定采每100mV为增量,超越QC3.0所需的200mV增量规格。NCP81239搭配四颗Power Mosfet开关、一颗电感、与滤波电容,根据输出入电压差可自动调整为升压(BOOST)或降压(BUCK)架构,输出5V~20V,符合USB PD需求的电压规格。

图示4-大联大友尚推出QC3.0+USB PD二合一Type-C车用充电器解决方案之Type-C Controller-Fairchild FUSB302 Feature
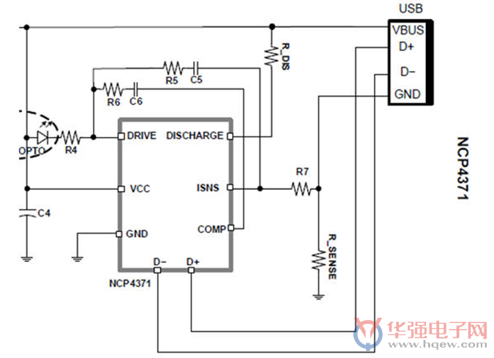
本方案负载充电协议支持QC3.0与USB PD,并共享一个Type-C接口。Type-C与USB PD协议是经由侦测USB接口的CC1与CC2讯号,并透过飞兆的Type-C控制IC FUSB302,经由I2C接口与MCU连接。QC3.0快充协议则采用安森美的QC3.0 控制IC NCP4371连接USB接口的D+/D-讯号。MCU负责识别、判断负载充电需求与控制升降压电源转换芯片,以输出负载所需的电源规格。

图示5-大联大友尚推出QC3.0+USB PD 二合一Type-C车用充电器解决方案之QC3.0 HVDCP Controller-ON NCP4371 feature

图示6-大联大友尚推出QC3.0+USB PD二合一Type-C车用充电器解决方案之Buck Boost Power Controller-ON Semi NCP81239 Feature

图示7-大联大友尚推出QC3.0+USB PD二合一Type-C车用充电器解决方案开发板照片
* 汽车点烟座输入接口,Input voltage:12V,
* Type-C输出接口,Output voltage @Max. load current如下:
. QC3.0:3.6V~12V @3A,
. USB PD:5V/9V/12V/15V/20V @3A
* 满载平均效率约95%
* 自动识别负载充电接口,QC3.0由D+/D-识别充电协议,USB PD由CC1/CC2识别充电协议





