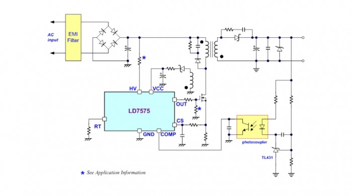
台湾通嘉LD7575PS是一款电流模式PWM控制器,具有出色的节能运行。它具有高压电流源,可直接从大容量电容器提供启动电流,并进一步提供无损启动电路。集成的功能,如电流检测的前沿消隐,内部斜率补偿和小型封装,为用户提供了高效率,最少的外部元件数量,以及AC / DC电源应用的低成本解决方案。
此外,嵌入式过压保护,过载保护和特殊绿色模式控制为用户提供了轻松设计高性能电源电路的解决方案。LD7575PS采用SOP-8和DIP-8封装。
特点
· 高压(500V)启动电路
· 电流模式控制
· 非声音噪声绿色模式控制
· UVLO(欠压锁定)
· CS引脚上的LEB(前沿消隐)
· 可编程开关频率
· 内部斜率补偿
· Vcc上的OVP(过压保护)
· OLP(过载保护)
· 500mA驱动能力
应用
· 开关AC / DC适配器和电池充电器
· 开放式框架开关电源
· 液晶显示器/电视电源
电路图
